代币经济设计:协议、国家与传统公司
作者:Tina He, Packy McCormick
编译:Jomosis1997,The SeeDAO
嘿,朋友们,
周二好啊!
我在牛市中是一个愚蠢的乐观主义者,在熊市中我将继续做一个愚蠢的乐观主义者。那些大约三周前让我兴奋不已的技术和文化转变并没有消失。事实上,熊市可能会给建设者们更多的喘息空间,让他们鼓捣些古怪的事情。
我认为在熊市期间,我们将看到进展最大的领域之一会是代币设计。上一个周期人们作了许多新的组织形式和新的经济的早期尝试,我认为在接下来的【此处插入熊市持续的时间】,人们将不再过于注重价格,而是尝试新的模式,更注重创造可持续的新世界。
在我思考这个问题时,有一个问题一直在脑海中盘旋不散,即协议的行为是更像公司还是更像国家。有哪些竞争和合作的因素在发挥作用?拥有【 Web3,元宇宙,Great Online Game 】的储备货币有多重要?
不幸的是,我还没有聪明到可以自己回答这个问题。幸运的是,我有一个可以解答这个问题的朋友:Tina He。Tina 是 Station 的创始人,我很幸运地通过 Not Boring Capital 投资了该公司,她还是我最喜欢的 Substacks 之一:Fakepixels 的作者。几个月前,在一次叙旧电话中,她告诉我在创立 Station 之后她想成为一名代币设计师。我甚至不知道有这么个职业,但她谈到了将经济学和代码结合起来,调整激励机制,并创造新的数字经济。这是一个美好的想法:通过智能代币设计来调节人类行为和资源分配。
所以 Tina 发了这条推文:“每一方都想成为储备货币...… 社区是如何制定他们金库中的外汇储备战略的?他们选择哪一种?这就是多元世界的地缘政治吗?”

我回答说,"作为国家的协议 "在我的待写的清单上。她问我她可以贡献什么,于是我们决定联合起来把它写出来。
其结果比我所希望的要好。我认为这可以成为设计 DAO 和协议的人与建立新世界的人的首选资源。
让我们进入正题。
设计代币经济
(请一定点击链接在线阅读完整内容!https://www.notboring.co/p/designing-token-economies)
当我们试图理解代币时,我们通常会从已知中的事物中寻找类似的东西来帮助理解。
有时,代币的功能就像公司的股权一样,拥有代币就相当于持有项目的潜在上升空间的股份。其他时候,代币的功能就像 "感谢标志",纯粹象征着亲密朋友之间的善意。代币可以扮演各种各样的角色的特征不是一个错误,而是代表最抽象意义上的价值,其意义是由系统的设计本身赋予的。换句话说,代币不一定有任何内在的价值,而是有相对价值。它是对一个单位的价值封装,可由一个系统普遍认可和执行。
代币几乎不是一个新概念。贝壳和珠子是作为交换媒介的最早的代币类型。我们今天所熟悉的其他东西 —— 赌场筹码、信用卡积分、股票证书、音乐会门票和俱乐部会员资格 —— 都是代币的形式,因为它们代表了一种被普遍认可的,且被发行该代币的系统所规定的价值单位。当发行这些代币的各个系统不能保证和承认代币的价值时,司法机构可以介入保护代币持有人。
想一想你最近一次交互的代币 —— 它让你做了什么你本不能做的事?为什么你持有了它,并想拥有更多?如果你丢弃或转让你的代币所有权会发生什么?对许多人来说,这些问题的答案将是 "获得更多的代币"。对另一些人来说,持有代币可以获得他们深切关注的项目和社区的参与权。前者是指持有代币的经济性,后者是指访问权。
当系统中的价值累积和代币的价值累积之间存在价值错位时,这就是一个很糟糕的代币设计。Gabriel Shapiro 将 UNI、COMP 和最近推出的 APE 等代币贴切地描述为“官方授予的价值”,因为他敏锐地发现了上述协议的价值流的断裂 —— 有价值的部分被保留给内部人员,而“权力的幻觉”被分配给其他人。
围绕着代币设计,特别是价值累积,存在着如此多的困惑的原因之一是代币以及发行代币的 DAO 和协议,是如此的多面化。有时,发行人希望它们表现得像公司的股份。另一些人发行“治理”权以规避监管,而内部人士则大量买入代币,希望在价格拉高后的暴跌前脱手。其他人仍然希望建立和统一数字国家。通常情况下,即使发行人也不清楚他们想用代币做什么,但他们知道代币是价值捕获的一个好方法。
虽然代币设计并不是创建新协议或数字经济的唯一重要方面 —— 为用户提供价值应该永远是第一要务,否则代币的价格将不可避免地崩溃 —— 但这是一个关键的方面。就像混乱的股权结构表会给初创企业带来致命的伤害,或糟糕的货币政策会使一个国家的经济脱轨一样,糟糕的代币设计会使协议在落地之前就夭折。在加密货币的坟场上,到处都是好项目的例子,它们的代币设计从第一天起就注定了它们的最终消亡 —— 也许是代币经济学鼓励了过多和过快的增长 —— 我们将在这里介绍其中的一些例子。还有一些公司的代币设计使他们能够通过适当调整系统中的激励机制,并将系统与更大的生态系统连接起来,从而做一些非 Web3 公司无法做到的事情。我们也会介绍这些内容。
这为什么很重要呢?一切都在崩溃。Terra 的崩溃主要归功于其代币设计。那些以荒谬的年利率承诺吸引了数百万或数十亿美元的项目正在学习老话的真谛,"来也匆匆,去也匆匆"。监管机构来了。几周前还很值钱的代币,今天就变得不值钱了。
所有这些原因以及更多的原因,正是今天理解好的代币设计的关键所在。不仅是因为好的代币设计可以帮助避免灾难性的结果,而且还因为,假设我们正在进入一个持续的熊市,现在是试验新颖的代币设计的最佳时机,没有高价和”只涨不跌”的预期压力。
代币具有天然的经济性;它们从一开始就有一个价格,并且可以在流动的、全球性的、24/7 的市场上即时交易。但代币的作用可远不止于此。它们是可编程的基元,允许 DAO 和协议在其生态系统中标记出重要的那部分,奖励有益的参与,相互交易并建立相互连接的支持网络,并支持新形式的数字组织和国家。
所以你在构建的是什么?你是在建立一个俱乐部还是一个合作社,一个公司还是一个国家?
协议可以是上述所有内容,所以我们将首先了解它们与公司和国家的比较,然后为代币分析制定一个框架,并想象尘埃落定后世界会是什么样子。我们希望这对建设者、贡献者和投资者都是有用的。
我们知道你想休息一下,但现在是时候重新沉浸于代币设计的世界了。
定义
在这里快速停顿一下,定义三个关键术语,它们将贯穿整个作品。
协议:一个逻辑系统,根据写入代码的规则,协调服务的供应商和消费者之间的交易。规定电子邮件通信规则的 SMTP 和以太坊,都是协议。由于 ETH 代币的存在,只有以太坊捕获了价值。
代币:普遍承认的价值单位,并由发行它的系统所规定。有不同种类的代币 —— 包括治理代币、DeFi 代币、非同质化代币、安全代币 —— 都是为了做不同的事情。代币是代码,因此,可以通过编程来做几乎任何创造者想要做的事情。
DAO (去中心化自治组织):围绕一个任务组织起来的团体,通过一套在区块链上执行的共享规则进行协调。(Linda Xie) 一旦协议有了代币,并且完全去中心化,协议就由 DAO 来管理。
作为公司的协议
对协议最简单的比喻是,它们就像公司,但却是数字化的。DAO 是数字原生企业。
从战略角度看,将协议视为公司是很方便的。有无数关于企业战略的书籍和框架被创建。我们在 Not Boring 的文章里经常谈到它们。竞争战略,七种力量,五力分析,好的战略,坏的战略。写企业战略的书籍数不胜数。大多数创建和运行协议的人来自企业界(那些来自学术界的教授或学生除外)。他们很想把这些想法和经验移植过来。
从财务角度来看,也很方便。在公司估值问题上,我们有规则,有教科书,有模型,还有一整个行业都建立在对公司的估值的基础上。为了了解公司,我们需要了解价值是如何创造的,价值创造的可持续性和可防御性(单位经济和护城河),以及治理和控制的因素(管理团队)。
我们通过观察一个公司的净资产(或权益,即所有资产的价值减去所有负债的价值)来得出其价值。精明的投资者会审视公司的资产,评估每个来源的现金流的质量,以得出一个公平的价值。不同类型的现金流之间也存在价值差异。
传统企业的优秀管理者了解投资者的眼光,从而将公司的大部分资源集中用于改善驱动企业价值的核心资产,而忽略或在其他方面花费最少的精力。允许并鼓励员工自下而上地贡献想法,但要由首席执行官,有时是董事会,来决定这些想法中哪些能给核心资产带来复利。
对于像 Meta 这样的公司,核心资产是用户数据和能够展示正确内容以提高转化率的算法。Zuck 似乎正在策划一个一万亿级的大事 —— 从时尚的 Instagram 到高度实用的 WhatsApp —— 都是为了收集更多的数据,从各种来源获取数据,提高数据的质量,消除数据的不相关性风险,从而提高核心资产的质量和创收潜力。缺乏这种复合性的关注,就是为什么那些做了一堆不相关的事情的公司,如企业集团,往往会被折价估值。
推特上的投资者正在采取举措,对协议进行类似的估值。投资者可以进行 DCF (折现现金流)分析,通过预测DEX(去中心化交易所)对所有协议交易收取的 0.05% 手续费用的增长来了解 xSUSHI 持有人的价值累计。除了其核心的DEX ,Sushiswap 还提供了一套多样化的金融产品,从借贷到 NFT 市场。投资者可能会对这些仍然是早期和高度投机性的非核心的、辅助性的现金流打折扣,并专注于主要基于其 DEX 费用的协议估值。这样看来,协议似乎与公司类似。
公司和协议都在努力协调人力和财政资本以完成一系列目标。公司的主要目标是经营投资的资本产生回报。许多协议的确有一个类似的创造利润的目标,但这些目标往往更加多样化 —— 从维护一块公共数字基础设施到创建世界上最具成本效益的借贷平台之一。
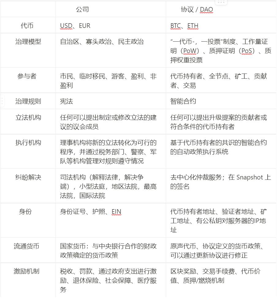
当你逐条审视公司和协议或 DAO 的所有功能时,相似之处很明显:

对比公司和协议


只要看一眼上面的表格,就会发现 DAO 和公司做了许多相同的事情,这一点很引人注目。两者都有各种“代币”,都需要建立治理模式,都要订立治理规则,等等。仔细观察可以发现,在关键的项目中存在着重大的差异。
治理是两者的类比差异最大的地方。公司治理和协议治理有很大不同。前者依靠集中管理,而后者则依靠代币持有人的良好判断。
协议可以在开始的时候像公司一样运行一段时间,因为此时就像任何公司初创时,需要创始人和核心团队做出快速的、生死攸关的决定。但在他们逐步分散权力后,协议需要完全将缰绳交给他们的社区。这产生了一个困难的权衡:一个协议既要保持类似公司的效率,又要让代币持有人参与决策,这是一个挑战。
这是公司和协议存在分歧的少数内部领域之一。
在外部,公司和协议从哪里获得竞争优势,以及它们如何分配价值 —— 它们如何维持利润并分配利润 —— 也大相径庭。
在哈佛商业评论最近一篇出色的文章中,为什么要构建 Web3,Jad Esber 和 Scott Kominers 解释说,在 Web3 中构建的公司与在 Web 2.0 中构建的公司具有不同的竞争优势。如上所述,在 Web 2.0 中,最大的力量来源之一是数据所有权,而最主要的护城河,也是 7 种力量中最强大的,是网络效应。
我们在 Facebook 上执行的每一个操作(哈哈,我们不用 Facebook,但我们一起看下去)都保留在 Facebook 的服务器上。所有这些数据让 Facebook 能够构建功能,让你更频繁地使用他们的产品,并帮助广告商更好地定位你的喜好。然后,随着越来越多的朋友使用 Facebook ,你就会更有动力使用并继续使用 Facebook。你懂的。
根据 Esber 和 Kominers 的说法,Web3 的构建方式不同:
它的前提是,除了利用用户获取数据来赚钱之外,还有另一种选择——相反,建立直接与用户分享价值的开放平台将为包括平台在内的每个人创造更多价值。
在 Web3 中,用户通常拥有他们创建的任何内容(例如帖子或视频)以及他们购买的数字对象,和完全控制基础数据的平台不同。此外,这些数字资产通常是根据公链上的互操作标准创建的,而不是私人托管在公司的服务器上。
从战略角度来看,数据所有权和可移植性可能是 Web 2.0 和 Web3 之间最大的区别。这种微妙转变的影响 —— 虽然在许多 Web3 项目的当前实例中远未实现 —— 十分重要。
拿 Lens Protocol 为例, 它是一个去中心化社交图谱。Lens 让创作者可以拥有自己的作品并将其带到 Web3 的任何地方。它还为该内容以及人与人之间的联系创建了一个共享数据库,任何人都可以在此基础上进行构建。与 Facebook、Twitter 等科技公司从他们拥有的数据和只有他们可以访问的社交图谱中获得竞争力不同,Lens 设想了一个翻转的互联网,其中数据和社交图是公开的,任何人都可以在其上构建。
正如 Web3 开发人员 Miguel Piedrafita 在推特上所说:LensProtocol 是一个给人惊喜的灵感来源。他们基本上创造了完美的去中心化社交数据存储,默认是带索引的,并为开发者提供一流的 API 。想重新创建 twitter 、 reddit 或 Mirror ?你只需要做一个前端!

这不仅意味着更丰富的应用程序生态系统可以通过利用不断增长的内容和连接来源而蓬勃发展,还意味着权力来源和价值积累的地方完全转变。不喜欢 Twitter 算法?很好,那就利用所有基础数据并构建不同的东西。在 Web2.0 中构建新的社交产品基本上是一条死胡同——现在想要从零开始再建设出像老牌企业多年来积累的网络效应规模实际上是不可能的——但 Lens Protocol 旨在消除社交应用程序开发人员的冷启动问题,这可能会带来更多的社交应用。
正如 Esber 和 Kominers 所写:
Web3的各个方面都不那么零和,这意味着一个平台的整体创造价值的机会可以更大。建立在一个可互操作的基础设施层上,使平台很容易接入更广泛的内容网络,从而扩大他们可以为用户提供的价值规模和类型。
虽然创造价值的机会可能更大,但在价值捕获方面仍有一些问题值得探讨。正如Packy在《Shopify 和容易的事情的难处》中写道:"容易的事情的难处在于:如果每个人都能做某件事,那么做这件事就没有任何好处,但你还是不得不做,只是为了在竞争中不掉队。如果协议使开发者更容易构建应用程序,那么更多的人可能会构建应用程序并争夺利润。
新的 Web3 基元可能会给现有的网络带来麻烦,但目前还不清楚在这个新世界里的价值累积在哪里。Esber 和 Kominers 提出,共享基础设施将推动“走向更加强调平台设计作为一种竞争优势”,“用户洞察力将继续构成消费者应用程序之间不同的原因”。这与 Web 2.0 中的网络运营者所拥有的优势比起来,似乎是一个不那么持久的竞争优势。
在《为什么去中心化很重要》中,Chris Dixon 解释说:"随着平台在 S 形曲线上随着时间从左向右移动,他们对用户和第三方的权力稳步增长。他们从友好的“吸引“举动 —— 如设计更多令人愉悦的平台和向开发者开放 API —— 转向敌对的”榨取“举动 —— 如提高用户点击广告的功能的优先级和封锁 API 。

Chris Dixon
在 Web3 中,当内容和连接是开放的,任何人都可以在此基础上构建,应用程序就更难进入 "提取"阶段,而这恰恰是产生大部分利润的阶段。不满意的用户可以打包数据并转移到另一个应用程序,而不满意的开发者可以分叉项目或在相同的基础设施、内容和连接之上开始他们自己的项目。这对用户、开发者和整个生态系统来说可能更健康,但对应用程序来说,这在他们的盈利预期上蒙上了一层阴影。
这样看来,协议可能会产生价值,它可以利用跨方(“间接”)网络效应,即两组参与者 —— 用户和应用开发者 —— 相互吸引。例如,随着越来越多的开发者在 Lens 协议之上建立应用,他们吸引了更多的用户,这些用户与该协议分享了更多的内容和联系,这使得它成为之后开发者更倾向于的选择。Lens Protocol 可以以很小的费率积少成多,从平台使用量的整体增长中受益,而不必担心建立在上面的任何特定应用程序的粘性。
但不要操之过急!在经典的《作为最小提取中间商的协议》中, Chris Burniske 指出,"作为交易的中间商,协议应该采取最小提取"。如果一个协议的费用太高,如果它与用户的关系从“吸引”变成了“提取”,开发者就会离开并带走他们的用户。因此,协议被激励保持足够低的费用以留住开发者,同时获得的利润足够低,低到没有新协议有足够的经济激励试图竞争。这就是说,协议仍然可以赚钱。正如Burniske 所澄清的(重点是我们的):
我要着重指出:最小提取量并不意味着资本化协议的加密资产将获得最小价值;如果某样东西被广泛地大量生产和消费,但在使用过程中,中间商提取的价值很小,那么这样的资产可以获得大量的价值。
理论上,Web3 将创造更多的价值,使应用程序更容易建立在开放协议和数据库之上,通过与协议和应用程序的使用有内在联系的代币捕获更多的价值,重要的是,与建设者和用户分享价值,建立代币驱动的网络效应。
当然,它仍然是如此早期,这一理论将需要在更大规模上得到证明。但是,如果这个理论成立的话,很可能是因为 Web2 公司和 Web3 协议之间的潜在最大区别:加密资产,或代币。
只要从创造真正的用户价值出发,代币可以给应用程序和协议带来超能力 —— 就像对其实力的提升。在这篇文章的范围内,我们将专注于协议。
协议需要做许多与公司相同的事情,但它们在协调去中心化的用户/所有者/贡献者/投票者群体方面也面临额外的挑战。幸运的是,他们有一张王牌,即代币,使他们在协调活动和捕获价值方面都有潜在的优势,而他们的建设者和用户往往也一起享受到了这些优势。在这个意义上,他们不是在建立公司,而是在建立一整个经济系统。
这些战略差异表明,协议可能更像开源软件项目,这是一个经常被提及的类比,但他们之间也存在一些关键的差异,如原生代币和贡献者获得报酬的事实。不过,也有一个不太被关注到的类比,协议的行为比起公司来,可能更像国家。
作为国家的协议
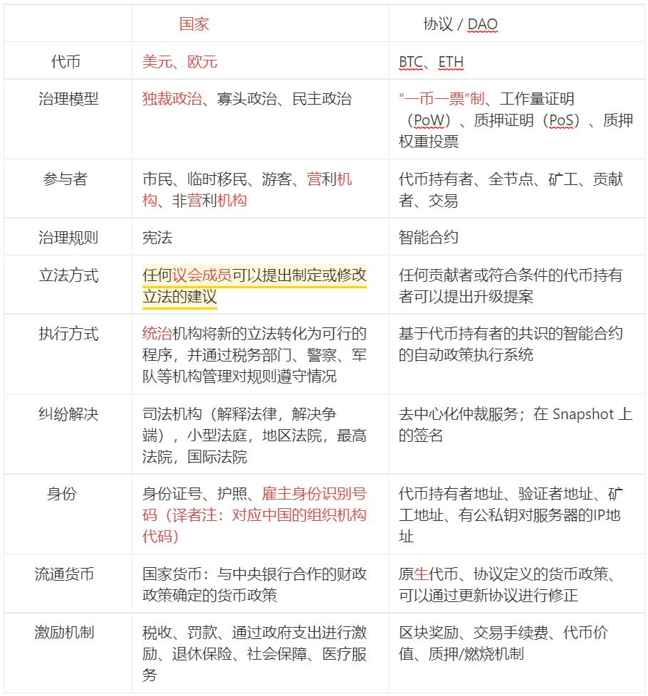
不太直观的是,去中心化协议的特征也与民族国家的特征大体相似:

对比国家和协议


区块链协议确立了民族国家的宪法和管理法律,而网络中的参与方是网络的公民,因此要服从网络的法律和政策。
许多事情国家政府需要做,协议也需要做。他们需要建立治理、法治、权力平衡、为公共物品提供资金、识别标准、贸易政策、货币(或两种),以及更多。
货币政策,如代币释放率(通货膨胀率),在协议中定义,并决定在什么条件下铸造新代币。财政政策调节税收和政府支出,通常以交易费和 DAO 金库再投资于生态系统发展的形式。
毫不奇怪,正如许多想要建立一个国家的人在几千年的人类历史中发现的那样,设计治理结构、规则和政策来协调人和经济是很难的。
几千年来,人类一直在试验经济和治理结构——在这过程中经历了无数错误和战争。我们仍然没有找到最佳答案,但我们已经通过迭代来获得更好的模型。加密世界正试图在数周、数月和数年内加速进行这些相同的模拟,以确定治理和协调互联网上经济活动的最佳方式。在高速状态下重新学习意味着必然会有大的错误。美国经历了独立战争、南北战争和几场对外战争,以创造、保护和传播其治理模式——民主。这些战争有些胜利了,也有一些以失败告终。它的经济体系,即资本主义,是一种无秩序的经济运行方式 —— 它依赖于市场的涌现行为 —— 但它最终比迄今为止任何大规模的中央计划的尝试都要有效得多。
加密货币则是一个把类似的治理模型搬到互联网的实验,在互联网的规模和发展速度下进行这样的实验,遇到了类似的发展困难。我们都看到了过去几周 Terra 发生的事情。
协议的创始人经常在不遵守经济学的基本原则 —— 供应和需求 —— 的情况下发布影响范围非常大,相当于现实世界中国家-州这个规模的经济政策。是的,代币在短期内可以作为未来繁荣的载体而变得有价值,但决定代币长期价值的最重要因素是:
-
底层生态系统对代币的需求程度
-
代币在生态系统中的内在效用
如果不清楚生态系统是如何产生和捕获价值的,就几乎不可能将让资本分配战略很好地服务于创造一个长期成功和有弹性的生态系统的目标。
民族国家的目标是发展生产力,提高长期的竞争优势,增强其领土、出口和货币的实力。如果分析协议代币是微观经济学的艺术,那么分析去中心化网络的效用代币就是宏观经济学的艺术。前者需要对产品和应用的供应和需求进行分析,后者则关注项目整个生态系统内部和其他生态系统之间的总供应和总需求变化。
在《国家为何失败》中,经济学家 Acemoglu 和 Robinson 研究了富裕国家和发展中国家的模式。他们观察到,发达国家之所以富裕,是因为有着与榨取性体制不同的“包容性经济体制”。那些拥有他们所谓的“包容性”政府的国家 —— 那些尽可能广泛地扩大政治和财产权利,同时执行法律和提供公共基础设施的国家 —— 会经历长期的最大增长。相比之下,具有榨取性政治制度的国家 —— 在这种制度下,权力由少数精英掌握 —— 要么不能广泛增长,要么在短暂的经济扩张后变得萧条。
在设计加密货币网络时,应该认真吸取这些教训。从发展经济学的视角来看,分散政治和经济权力的需求与区块链网络本身的设计非常吻合。一个区块链网络的价值主要取决于“自然资源”(区块空间和 gas 费)的质量以及对网络商品和服务的需求。美国也在很大程度上依赖于其资源的质量:其基础设施、人民和自然资源。但好的政策也很重要,特别是在涉及到人的利益的问题时。
也正是在人的利益的问题上,DAO 和国家之间在结构上的相似性和执行上的差异变得明显。
激励创新和提供教育的友好透明的移民政策,可以成为一个国家最持久的战略优势。各国可以也确实控制了谁进入他们的边界(有明显的例外),并且可以根据国家的优先需要来调整来自某些国家或具有某些技能的移民的配额。
公民权和身份,还有移民,这些概念在 Web3 中比较模糊。目前的情况是,没有明确公民身份的民主使协议和应用容易受到攻击。代币可以提供一个解决方案。
在加密世界中,公民权是可以自由获得的,并且可以轻易买到。在大多数网络中,无论谁拥有了网络代币或运行了一个节点,都可以被认为是网络的“公民”,即使网络从未知道这个人的身份。由于缺乏身份和责任感,协议容易受到女巫攻击和敌意治理的攻击。人们可以同时控制多个账户,以获得对自己更有利的结果。
这就需要 NFT 发挥作用了。
尽管 NFT 不是大多数关于代币经济和代币设计的传统对话内容,但它们的加入扩大了设计空间并拓展了新的解决方案。
NFT 代表所有权并授予其持有人访问权,但一直以来可转让 NFT 的可交易性降低了其作为身份解决方案的吸引力。但是呢,同质化代币是可替换的,因此它是一个糟糕的身份解决方案。想象一下,你走进了一个投票中心并提供了一张一美元的钞票作为身份证明,这样的身份识别方案是不可行的。
最近由以太坊创始人 Vitalik Buterin 创造的热门的灵魂代币("SBT"),旨在解决这个确切的问题:
代表“灵魂”的承诺、凭据和附属关系的不可转让的“灵魂”代币(SBTs)可以对实体经济的信任网络进行编码,以建立证明和声誉。
Station 正在采取类似的做法,推出自己的白标 不可转让的 NFT 系列 来唯一地识别社区成员。NFT 的属性标识着成员的参与记录和声誉。这种 NFT 系列的目的是,努力提供网络成员的非金融特征的精确性,使权力的授予更加任人唯贤,使经济的分配更加和透明。在理想的情况下,那些投入最多的人应该因为他们的贡献得到最慷慨的回报,包括资本投入和劳动力投入。
这类基于 NFT 的数字护照,让用户在 Web3 的生态中可以携带他们完整的链上(以及越来越多的链下)历史、贡献、工作经验和兴趣在各个协议中转移。这就导致了协议和国家之间的最大区别特征:即移民在网上比在物理世界中要容易得多。
从美国到甚至只是加拿大,都是一个漫长、繁琐、昂贵的物理过程。然而,在数字国家之间移动,可以像在网上打开一个新的标签页一样轻松。
随着 SBT 、Station 这样的声誉系统和 Lens 这样的协议的普及,你将更轻易地把所有的东西,甚至你的声誉带入一个新的 DAO 。当然,你需要建立新的关系,但与从一个国家搬到另一个国家相比,转换 DAO 根本没什么成本。
但与国家不同的是,协议无须对公民身份进行限制。一个人可以以公民的身份活跃在十个甚至更多不同协议。而协议之间














