저장 합의 패러다임: 차세대 블록체인은 블록체인일 필요가 없다
저자: 무월
공공 블록체인 확장 솔루션을 상상해 보십시오. 다음과 같은 특성을 가지고 있습니다:
- 전통적인 Web2 애플리케이션이나 거래소와 견줄 수 있는 속도를 가지고 있으며, 어떤 공공 블록체인, L2, 롤업, 사이드체인 등을 훨씬 초월합니다.
- 가스 비용이 없으며, 사용 비용이 0입니다.
- 자금 안전성이 높으며, 중앙화된 시설인 거래소보다 훨씬 뛰어나고, 롤업보다는 낮지만 사이드체인과 동등합니다.
- Web2와 동일한 사용자 경험을 제공하며, 블록체인의 공개 및 개인 키, 지갑, 인프라 등에 대한 인식이 필요하지 않습니다.
이러한 솔루션은 정말로 흥미롭습니다: 한편으로는 확장에서 거의 극한에 도달했으며; 다른 한편으로는 Web3의 대중 채택에 매우 견고한 기반을 마련하여 Web2와 Web3의 사용 경험 간의 간극을 거의 없앴습니다.
하지만 현재로서는 이렇게 완벽한 솔루션을 생각해내기 어려운 것 같습니다. 왜냐하면 주류의 논의와 실천이 너무 적기 때문입니다. 본문에서는 이러한 매우 우수하고 선진적인 차세대 Web3 컴퓨팅 플랫폼 설계 패러다임인 저장 합의 패러다임(SCP, Storage-based Consensus Paradigm)을 미리 소개하겠습니다.
우리는 위에서 확장이라는 모두가 매우 익숙한 주제를 도입으로 사용했지만, 실제로 SCP는 확장 사용에 국한되지 않으며, 그 설계 영감은 비트코인, 이더리움 등 공공 블록체인의 확장 솔루션과 커뮤니티 논의에서 비롯되었습니다. 그리고 그것의 비전과 실제 응용은 차세대 공공 블록체인 또는 비블록체인 구조의 연산 플랫폼을 구축하는 것입니다.
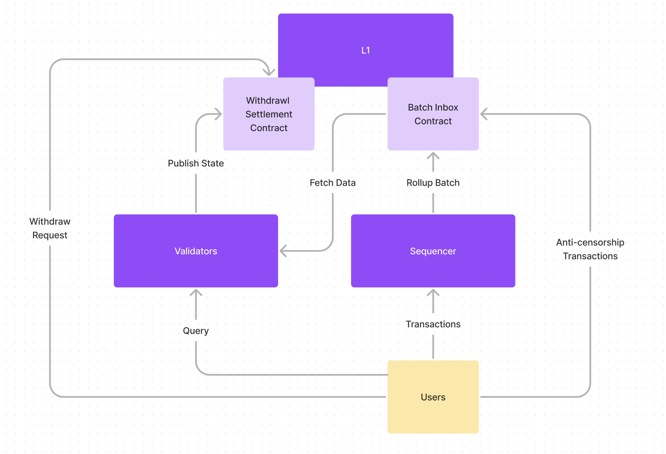
SCP 기본 구성 요소 및 작동 원리
- 데이터 가용성 계층: 이더리움, Arweave 등과 같은 널리 인정받고 오랜 검증을 거친 공공 블록체인 또는 영구 저장 시설을 데이터 가용성 계층으로 사용합니다.
- 실행 계층: 사용자 거래를 수신하고 실행하는 서버로, 사용자가 서명한 거래의 원시 데이터를 DA 계층에 일괄 제출합니다. 롤업의 정렬기와 높은 유사성을 가지고 있습니다. 그러나 이 실행 계층은 블록체인 데이터 구조나 EVM 호환성 등 블록체인 관련 개념을 반드시 가질 필요는 없습니다. 완전히 Web2의 데이터베이스 + 컴퓨팅 시스템일 수도 있지만, 전체 컴퓨팅 시스템은 반드시 오픈 소스여야 합니다.
- 합의 확인 계층: 실행 계층에서 DA 계층에 제출된 원시 데이터를 가져와서 실행 계층과 동일한 알고리즘으로 이 데이터를 계산하여 실행 계층의 결과 출력이 올바른지 확인하는 노드 그룹으로 구성됩니다. 또한 실행 계층의 재해 복구를 위한 역할도 수행합니다. 사용자는 합의 확인 계층의 각 노드에서 반환된 데이터를 통해 실행 계층이 사기를 저지르지 않았음을 확인할 수 있습니다.
- 결제 계층: 사용자들이 SCP에 충전하고 SCP에서 인출하는 데 사용되는 노드와 다른 체인上的 계약 또는 주소로 구성됩니다. 노드는 실행 계층과 동일한 알고리즘을 실행하고 데이터를 가져와 검증합니다. 노드는 다중 서명 계약 또는 TSS 기반 주소를 통해 충전 주소의 인출 기능을 제어합니다. 충전 시 사용자는 해당 체인의 지정된 주소로 충전하고, 인출 시 실행 계층에 요청을 보냅니다. 결제 계층의 노드는 DA 계층의 데이터를 읽은 후 다중 서명 또는 TSS를 통해 자산을 방출합니다. 결제 계층의 안전성은 사이드체인 또는 크로스 체인 브릿지의 크로스 체인 메커니즘과 동일하며, 동일하거나 동등한 인출 결제 시스템을 사용합니다.
everPay
everPay는 SCP의 선구자로, SCP를 기반으로 자사의 제품을 먼저 구축하였습니다. 현재 everPay의 주요 기능은 충전, 송금, 인출, 스왑이며, 이 기반 위에 거의 모든 Web3 및 Web2 기능을 확장할 수 있습니다.
이제 everPay의 작업 흐름을 통해 저장 합의 패러다임을 완전히 이해해 보겠습니다.

- everPay의 DA 계층은 영구 저장 시설인 Arweave를 사용합니다. 즉, 그림의 큰 원입니다.
- 조정자(Coordinator)는 실행 계층입니다. 사용자는 거래를 조정자에게 제출하고, 조정자는 계산을 수행하여 결과를 보여준 후 사용자의 원시 입력 데이터를 DA 계층에 일괄 제출합니다.
- 감시자(Detector)는 Arweave에서 조정자가 제출한 거래의 원시 데이터를 가져와 조정자와 동일한 알고리즘을 사용하여 데이터와 결과를 검증합니다. 감시자의 클라이언트 또한 오픈 소스이며, 누구나 실행할 수 있습니다.
- 감시자(Watchmen)는 인출 시스템의 다중 서명을 관리하는 감시자 그룹입니다. 거래 데이터에 따라 인출 요청을 검증하고 방출합니다. 또한 감시자는 제안서에 서명하는 역할도 맡고 있습니다.
우리는 이 전체 시스템이 그들이 도달한 합의가 모두 체인 외부에 있다는 것을 볼 수 있습니다. 이것이 바로 저장 합의 패러다임의 정수입니다. 즉, 블록체인식 노드 간의 합의 시스템을 버림으로써 실행 계층은 무거운 합의 통신 및 확인 과정을 벗어나 단순히 서버의 역할만 수행하면 됩니다. 이를 통해 거의 무제한의 TPS와 경제성을 달성할 수 있습니다. 이 점은 롤업과 매우 유사하지만, SCP는 롤업 개념을 더욱 추상화하고 고양시켜, 확장 전용 사용 사례에서 차세대 Web3 컴퓨팅 플랫폼의 설계 패러다임으로 변화시켰다고 할 수 있습니다.
everPay의 조정자는 서버이지만, 그렇다고 해서 조정자가 마음대로 할 수 있는 것은 아닙니다. 롤업의 정렬기와 유사하게, 사용자가 제출한 원시 데이터를 Arweave에 일괄 제출한 후, 누구나 감시자 프로그램을 실행하여 이를 검증하고 조정자가 반환한 상태와 비교할 수 있습니다. 이 점은 상태 전환 함수(STF)가 결정론적 함수이기 때문입니다. 입력 ---> STF ---> 출력. 모든 사람의 STF가 동일하고 입력이 동일하다면(모두 DA에 제출되어 변경할 수 없고 공개적으로 볼 수 있음), 얻는 출력은 반드시 동일합니다.
이러한 아키텍처 하에서는 중앙화된 서버와 데이터베이스가 근본적인 도전 과제가 되지 않습니다. 이것이 SCP 패러다임의 또 다른 정수입니다. "중앙화"와 "단일 실체"라는 두 개념을 결합하여 분리했습니다. 즉, 탈중앙화된 시스템 내에서 중앙화된 구성 요소가 완전히 존재할 수 있으며, 심지어 핵심 부품이 될 수도 있지만, 전체적인 탈중앙화에는 영향을 미치지 않습니다.
따라서 우리는 "차세대 블록체인은 블록체인이 아닐 필요가 없다"는 충격적이지만 논리적인 슬로건을 외칠 수 있습니다. 사람들은 블록체인을 발명하고 사용하는 본래의 목적이 탈중앙화, 장부 일치, 위조 불가능성, 추적 가능성 등과 같은 기본적인 것들이기 때문에, 구 공공 블록체인의 확장 솔루션이든 전혀 새로운 공공 블록체인이든 간에, 모두가 일정한 사고 방식을 형성했습니다: 우리가 만드는 것은 반드시 노드 간의 합의로 구성된 블록체인이어야 하거나, 롤업과 같은 체인처럼 보이는 솔루션이어야 한다는 것입니다(단지 블록체인 데이터 구조가 있을 뿐, 노드 간의 합의는 없습니다). 하지만 지금 보기에 SCP 기반의 솔루션은 블록체인이 아니더라도 중앙화, 장부 일치, 위조 불가능성, 추적 가능성 등의 일련의 요구를 충족할 수 있습니다.
실행 계층
실행 계층은 전체 시스템에서 매우 중요하며, 전체 시스템의 처리량과 계산을 담당하며, 전체 시스템에서 어떤 애플리케이션이 실행될 수 있는지를 결정합니다.
무한한 가능성의 실행 환경
이론적으로 실행 계층의 실행 환경은 어떤 형태로든 만들 수 있으며, 가능성은 무궁무진합니다. 이는 프로젝트 측이 자신의 프로젝트를 어떻게定位하는지에 따라 다릅니다:
- 거래소. SCP를 기반으로 공개적이고 투명하며 무한 TPS의 거래소를 구축할 수 있습니다. 이 거래소는 CEX의 빠르고 0 비용의 특성을 가지면서도 DEX의 탈중앙화를 유지합니다. CEX와 DEX의 경계가 여기서 모호해집니다.
- 결제 네트워크. 알리페이, PayPal 등과 유사합니다.
- 프로그램/계약을 로드할 수 있는 가상 머신/블록체인. 임의의 개발자가 임의의 애플리케이션을 배포하고, 다른 프로그램과 모든 사용자의 데이터를 공유하며 사용자의 지시에 따라 작업을 수행할 수 있습니다.
사용자는 블록체인 형태의 지갑에서 완전히 벗어나 서버와만 상호작용하므로, 사용자 경험은 전통적인 인터넷 애플리케이션과 일치하지만 동시에 탈중앙화되어 있습니다.
위 과정에서 이미 크로스 체인 스왑과 계정 추상화와 같은 유사한 개념이 포함되어 있음을 알 수 있습니다. 물론 단지 유사할 뿐이며, 우리는 SCP의 맥락에서 이를 이해하고 있습니다. 특히 계정 추상화와 같은 개념은 SCP에겐 본질적으로 필요하지 않습니다. 이는 이더리움이 남긴 부담이라고 할 수 있습니다. 이더리움 커뮤니티는 여러 차례의 노력을 거쳐 EIP-4337 표준을 출시하여 Web3의 대규모 채택 문제 중 하나인 계정 문제를 해결했습니다. 그리고 EIP-4337은 단지 하나의 표준일 뿐이며, 그 위의 응용 실천은 아직 검증이 필요합니다. 그러나 SCP 아키텍처 하에서는 계정 추상화 개념이 존재하지 않습니다. 즉, Web2 표준 계정과 블록체인 계정을 자유롭게 사용할 수 있습니다. 이러한 관점에서 많은 성숙한 Web2 사용 사례는 다시 생각하고 구축할 필요 없이 직접 SCP에서 사용할 수 있습니다.
투명성과 비대칭성
위에서 언급한 계정 시스템에 대해 민감한 독자들은 SCP가 Web2의 계정 체계를 활용할 수 있지만, 그대로 사용하는 것이 문제가 될 수 있다는 것을 이미 발견했을 것입니다.
왜냐하면 이 전체 시스템은 완전히 투명하기 때문입니다! 사용자가 서버와의 상호작용 모델을 직접 사용하면 심각한 문제가 발생하여 전체 시스템의 안전성이 전혀 보장되지 않습니다. 전통적인 서버-사용자 모델이 어떻게 작동하는지 다시 살펴보겠습니다:
- 계정 등록: 사용자는 애플리케이션의 등록 페이지에 사용자 이름과 비밀번호를 입력합니다. 사용자의 비밀번호를 보호하기 위해 서버는 이를 해시 함수로 처리합니다. 해시의 복잡성을 높이고 레인보우 테이블 공격을 방지하기 위해, 일반적으로 각 사용자의 비밀번호에 무작위로 생성된 문자열(소금이라고 함)을 연결하여 함께 해시 처리합니다. 사용자 이름, 소금, 해시는 서비스 제공자의 데이터베이스에 평문으로 저장되며 외부에 공개되지 않습니다. 그러나 그럼에도 불구하고 소금과 보안 처리를 해야 합니다. 내부자 방지와 공격 방지를 위해서입니다.
- 사용자 로그인: 사용자는 로그인 양식에 사용자 이름과 비밀번호를 입력합니다. 시스템은 처리된 비밀번호 해시 값과 데이터베이스에 저장된 해시 값을 비교합니다. 두 해시 값이 일치하면 사용자가 올바른 비밀번호를 제공했음을 나타내며, 로그인 과정이 계속됩니다.
- 작업 인증: 로그인 검증이 통과되면 시스템은 사용자에게 세션을 생성합니다. 일반적으로 세션 정보는 서버에 저장되며, 서버는 사용자 브라우저나 애플리케이션에 식별자(예: 쿠키 또는 토큰)를 보냅니다. 사용자는 이후의 작업에서 사용자 이름과 비밀번호를 반복해서 입력할 필요가 없습니다. 브라우저나 애플리케이션은 식별자를 저장하고 각 요청에 식별자를 첨부합니다.
이제 전형적인 Web3의 블록체인-사용자 상호작용 시스템을 다시 살펴보겠습니다:
- 계정 등록: 실제로 계정 등록 과정이 없으며, 사용자 이름-비밀번호 시스템도 없습니다. 계정(주소)은 등록할 필요가 없으며, 자연적으로 존재합니다. 개인 키를 소유한 사람이 해당 계정을 제어합니다. 개인 키는 지갑에서 로컬에서 무작위로 생성되며, 네트워크 연결 과정이 포함되지 않습니다.
- 사용자 로그인: 블록체인 사용은 로그인을 필요로 하지 않으며, 대부분의 dApp은 로그인 과정을 거치지 않고 지갑을 연결합니다. 일부 dApp은 지갑을 연결한 후 사용자가 연결된 지갑의 신원을 서명 검증하여 확인하도록 요구합니다. 이는 사용자가 실제로 해당 지갑의 개인 키를 소유하고 있는지를 보장합니다.
- 작업 인증: 사용자는 직접 서명된 데이터를 노드에 제출하고, 노드는 이를 검증한 후 전체 블록체인 네트워크에 해당 거래를 방송합니다. 블록체인 네트워크의 합의가 충족되면 사용자의 작업이 확인됩니다.
두 가지 모델의 차이는 대칭성과 비대칭성에서 비롯됩니다. 서버-사용자 구조에서는 양측이 동일한 비밀을 소유합니다. 블록체인-사용자 구조에서는 오직 사용자만 비밀을 소유합니다. SCP의 실행 계층은 블록체인이 아닐 수 있지만, 모든 데이터는 공개적으로 볼 수 있는 DA 계층에 동기화되어야 하므로, SCP에서 사용하는 로그인 및 작업 검증 방식은 반드시 비대칭적이어야 합니다. 그러나 사용자에게 개인 키를 보관하게 하거나 지갑을 사용하는 등의 대규모 채택에 영향을 미치는 번거로운 작업과 나쁜 경험을 피하고자 하므로, SCP에서 구축된 애플리케이션은 전통적인 ID 비밀번호 또는 OAuth 제3자 인증 로그인을 사용할 필요성이 강합니다. 그렇다면 두 가지를 어떻게 결합할 수 있을까요?
비대칭 암호학과 제로 지식 증명이 비대칭성을 가지므로, 두 가지 가능한 솔루션을 구상했습니다:
- ID-비밀번호 시스템을 사용하고 싶다면, 이 비밀번호를 저장하는 모듈을 SCP에 포함하지 않으면 됩니다. 이렇게 하면 다른 사람은 이를 볼 수 없습니다. SCP 실행 계층 내부에서는 여전히 블록체인의 공개 및 개인 키 계정과 작업 논리를 사용하며, 등록이나 로그인 과정이 없습니다. 사용자의 ID는 실제로 개인 키에 해당합니다. 이 개인 키는 물론 프로젝트 측에 저장할 수 없으며, 비교적 실행 가능한 솔루션은 2-3의 MPC를 사용하여 중앙화된 저장 문제를 해결하면서도 사용자가 개인 키를 사용할 필요가 없도록 하는 것입니다.
- OAuth 로그인을 의존할 경우, JWT(Json Web Token)를 신원 인증 방식으로 사용할 수 있습니다. 이 방식은 위의 방식보다 다소 중앙화된 것으로 보일 수 있습니다. 왜냐하면 본질적으로 Web2 대기업이 제공하는 제3자 로그인 서비스를 신원 인증으로 의존해야 하기 때문입니다. 처음 제3자 로그인을 사용할 때, JWT에서 사용자 신원과 서비스 제공자 신원을 나타내는 필드를 시스템에 등록합니다. 사용자의 후속 작업에서 작업 지시를 공개 입력으로 하고, JWT 전체를 비밀 증인으로 하여 ZKP로 각 사용자의 거래를 검증합니다. 각 JWT는 만료 기한이 있으며, 사용자가 다음 번 로그인 시 새로운 JWT를 요청하므로 보관할 필요가 없습니다. 또한 이 시스템 내에서는 JWK에 의존해야 하며, 이는 대기업이 JWK를 검증하기 위해 제공하는 공개 키로 이해할 수 있습니다. 따라서 JWK를 어떻게 탈중앙화하여 시스템에 입력할 것인지, 향후 개인 키 교체 방법 등에 대해서도 논의할 가치가 있습니다.
어떤 방식을 사용하든, 이렇게 하면 전통적인 방식보다 개발 및 운영 비용이 다소 높아지지만, 이는 탈중앙화에 대한 필수적인 대가입니다. 물론 프로젝트 측이 극단적인 탈중앙화를 달성하는 것이 필요하다고 생각하지 않거나, 개발의 다양한 단계에서 다른 이정표가 있는 경우, 이러한 설계가 없더라도 가능합니다. 탈중앙화는 흑백이 아니라 중간의 회색 영역이 존재하기 때문입니다.
프라이버시
위에서 언급한 투명성 문제는 사용자 상호작용 패러다임에 영향을 미칠 뿐만 아니라 사용자 데이터에도 영향을 미칩니다. 사용자의 데이터는 모두 직접 노출됩니다. 블록체인에서는 문제가 아니지만, 특정 애플리케이션에서는 받아들일 수 없는 경우가 많으므로 개발자는 프라이버시 거래 시스템을 구축할 수도 있습니다.
요금
실행 계층의 요금 부과 방식은 또 다른 주목할 만한 점입니다. DA 계층에 데이터를 제출하는 데도 비용이 발생하며, 여기에는 자체 서버 운영 비용 등이 포함됩니다. 전통적인 블록체인이 사용자에게 가스 요금을 부과하는 첫 번째 핵심 목적은 사용자가 대량의 중복 거래를 발생시켜 거래 네트워크를 파괴하는 것을 방지하는 것이며, 두 번째는 가스를 기준으로 거래를 정렬하는 것입니다. Web2는 이러한 우려가 없으므로, 홍수, DDoS와 같은 기본 개념에만 해당됩니다.
실행 계층은 완전히 무료 또는 부분적으로 요금을 부과하는 등 다양한 요금 전략을 사용자 정의할 수 있으며, MEV(정렬기에서 이미 매우 성숙함)와 같은 다른 행동이나 시장 활동 등에서 수익을 얻을 수도 있습니다.
검열 저항성
실행 계층은 검열 저항성을 갖추고 있지 않으며, 이론적으로 사용자의 거래를 무제한으로 거부할 수 있습니다. 롤업에서는 L1 계약의 강제 집합 기능을 통해 검열 저항성을 보장할 수 있으며, 사이드체인이나 공공 블록체인은 완전한 분산 블록체인 네트워크이므로 검열하기 어렵습니다.
현재 이 문제를 수정할 명확한 솔루션은 없으며, 이는 SCP 패러다임의 한 문제입니다.
합의 확인 계층
이 계층은 느슨한 노드로 구성되어 있으며, 이 노드들은 자발적으로 어떤 네트워크를 구성하지 않으므로 합의 계층이 아니며, 단지 외부(예: 사용자)에게 현재 실행 계층의 상태를 확인하는 데 사용됩니다. 예를 들어, everPay의 운영 상태에 의문이 있는 경우, 감시자 클라이언트를 다운로드하여 조정자와 동일한 STF를 실행할 수 있습니다.
그러나 이는 롤업과 유사합니다. 데이터가 일괄 제출되기 때문에 실행 계층이 사용자에게 반환하는 상태는 항상 DA 계층의 업데이트보다 늦습니다. 여기에는 소프트 최종성과 하드 최종성 문제도 포함됩니다. 실행 계층이 사용자에게 제공하는 것은 소프트 최종성입니다. 왜냐하면 아직 DA 계층에 제출되지 않았기 때문입니다. 반면 합의 확인 계층이 사용자에게 제공하는 것은 하드 최종성입니다. 사용자는 이에 대해 특별히 신경 쓰지 않을 수 있지만, 크로스 체인 브릿지와 같은 애플리케이션에서는 하드 최종성을 따라야 합니다. 예를 들어, 거래소의 충전 및 인출 시스템은 롤업 정렬기의 순간 최종성에 의존하지 않습니다.
결과를 확인하는 것 외에도 합의 확인 계층은 실행 계층의 재해 복구 역할을 하는 매우 중요한 기능을 가지고 있습니다. 만약 실행 계층이 영구적으로 중단되거나 심각한 악행을 저지른다면, 이 경우 이론적으로 어떤 합의 확인 계층이든 실행 계층의 작업을 인수하여 사용자의 요청을 수신할 수 있습니다. 이렇게 심각한 상황이 발생하면, 커뮤니티는 안정적이고 신뢰할 수 있는 노드를 선택하여 실행 계층의 서버로 삼을 것입니다.
결제 계층
SCP는 롤업이 아니므로, 롤업의 인출 결제 계층과 같이 인위적인 개입 없이 완전히 수학과 스마트 계약 코드에 기반한 신뢰 없는 인출을 수행할 수 없습니다. 그 안전성은 사이드체인이나 크로스 체인 브릿지의 크로스 체인 메커니즘과 동일하며, 권한이 있는 관찰자가 자산을 방출하는 데 의존해야 하며, 이를 우리는 증인 모드라고 부릅니다.

증인 브릿지를 가능한 한 탈중앙화하는 것은 많은 크로스 체인 브릿지 연구의 주제입니다. 여기서는 구체적으로 다루지 않겠습니다. 잘 설계된 SCP 플랫폼은 실제로 신뢰할 수 있는 탈중앙화 브릿지의 다중 서명 협력자가 필요하며, 예를 들어 everPay와 MPC 서비스 제공업체인 Safeheron은 깊은 협력을 진행했습니다.
누군가는 SCP가 왜 스마트 계약이 있는 체인을 DA 계층으로 사용하지 않는지 물을 수 있습니다. 그렇게 하면 계약을 부여하여 완전히 신뢰 없는 결제 계층을 만들 수 있습니다.
장기적으로 보면, 일부 기술적 어려움을 극복하면 DA 계층을 이더리움과 같은 계약이 있는 DA 계층에 두고 해당 계약을 검증하는 데 필요한 계약을 구축할 수 있다면, SCP도 롤업과 동일한 결제 안전성을 얻을 수 있으며, 다중 서명을 사용할 필요가 없습니다.
그러나 실제로 이는 최적의 선택이 아닐 수 있습니다:
- 이더리움은 데이터 저장을 위해 특별히 설계된 것이 아니며, 순수한 데이터 저장 공공 블록체인에 비해 가격이 너무 비쌉니다. SCP 패러다임에 있어 충분히 낮거나 고정된 저장 비용은 매우 중요합니다.
- 증명 시스템은 개발하기 매우 어렵습니다. 왜냐하면 SCP에서는 EVM을 시뮬레이션할 수 있을 뿐만 아니라 모든 논리를 구현할 수 있기 때문입니다. Optimism과 같은 팀이 현재 사기 증명을 아직 출시하지 않았고, zkEVM의 개발 난이도를 고려할 때, 이더리움에서 다양한 시스템의 증명을 구현하는 것은 매우 어려운 일입니다.
또한 더 중요한 점은, 이른바 롤업과 동일한 결제 안전성은 스마트 계약이 있는 DA 계층에 대해서만 해당됩니다. 예를 들어 이더리움은 원시 데이터가 모두 이더리움으로 전달되므로, 이더리움의 결제 계약이 원시 입력 데이터를 "참조"하여 최종 상태의 정확성을 증명할 수 있습니다(주의: 직접 참조가 아니라 해시 또는 축적기를 통해 원시 calldata의 상태 마크를 남기는 것입니다. 역사 거래의 calldata는 계약에서 직접 참조할 수 없습니다). 그러나 다른 체인에서는 동일한 안전성을 누릴 수 없습니다. 왜냐하면 그 위에는 어떤 데이터도 없기 때문입니다. 다른 체인으로 넘어가려면 결국 증인 모드의 크로스 체인 브릿지를 사용해야 합니다.
따라서 롤업 솔루션은 특정 관점에서만 더 우수한 결제 안전성을 가집니다. 즉, 한 체인을 모체 체인으로 간주하는 경우에 해당합니다. SCP는 특정 공공 블록체인의 확장 솔루션이 아니라 더 큰 Web3 컴퓨팅 플랫폼 아키텍처이므로, 특정 체인 중심주의의 관점에서 시행할 필요는 없습니다. 결제 계층을 스마트 계약 위에 구축하는 것은 모체 체인 외에는 다른 체인의 결제 안전성을 보장할 수 없으며, 특정 체인을 확장하기 위해 설계된 것이 아니라면 이는 완전히 불합리합니다.
요약
SCP와 다른 패러다임을 비교한 한 장의 그림.

SCP는 전통적인 Web2 거래의 애플리케이션 속도와 견줄 수 있는 새로운 Web3 컴퓨팅 플랫폼 패러다임으로, 거래 비용은 무시할 수 있으며, 그 위에 무한한 가능성의 애플리케이션을 구축할 수 있으며, 안전성은 주류 솔루션과 일치합니다. 현재 SCP 패러다임 하에서는 everPay, PermaSwap, Mind Network 등과 같은 여러 애플리케이션이 등장하고 있으며, 그 우수한 설계 이념 덕분에 이번 및 다음 차례의 상승장에서 폭발적인 성장을 이룰 가능성이 매우 높습니다.















